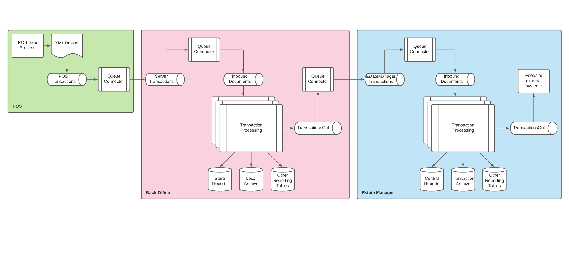
Messaging Queue and Transaction Flow
Messaging Queue and Transaction Flow

Queueing System
Transaction Flow - Two-Tier
Transaction Flow - Three-Tier
Central Transaction Flow
Resilience and Extensions
Further Reading
For additional information and further reading on Messaging Queue and Transaction Flow, please see the following guides:
| Document | Description |
|---|---|
| Outbound Integration Guide - Introduction | Message queue architecture and transaction flow |



